亮点评述
【化工进展】中石化石油化工科学研究院 | 绿氢时代的船用燃料:绿色甲醇和绿氨
绿氢时代的船用燃料:绿色甲醇和绿氨
刘迪,汤玮健,韩伟,王铃,程薇,黄丽敏,程钰丹
中石化石油化工科学研究院有限公司,北京 100083
引用本文
刘迪, 汤玮健, 韩伟, 等. 绿氢时代的船用燃料:绿色甲醇和绿氨[J]. 化工进展, 2025, 44(12): 6747-6754.
✦
DOI:10.16085/j.issn.1000-6613.2024-1771

摘要
面对全球气候变化的严峻形势,航运业的绿色转型迫在眉睫。绿色甲醇和绿氨作为两种新型的船用燃料,在航运业脱碳进程中扮演着越来越重要的角色。本文从绿色甲醇和绿氨的产能、市场需求、生产技术、产业布局等多个维度,分析了绿色甲醇和绿氨在推动航运领域绿色低碳转型发展方面的潜力。文中提出:绿色甲醇因其成熟的发动机技术使其更适合作为现阶段航运业的替代燃料,而绿氨的零碳属性使其成为航运业长期减排的理想选择。
2023年,世界各国在联合国气候变化大会上明确提出,要大幅度、快速且持续地减少碳排放。全球大部分国际贸易依赖航运,使其成为全球温室气体的重要排放源之一。为了应对气候变化,国际海事组织(IMO)在2023年提出了一个极具挑战性的减排目标,即到2050年实现国际航运的净零排放。然而,当前电池技术在能量密度、体积和续航里程方面仍存在诸多限制,无法满足远洋航运对能源的巨大需求。在这种情况下,随着可再生能源制氢成本不断降低,作为低碳燃料的绿色甲醇和绿氨的生产成本也将随之降低,有望成为推动航运业降碳的重要选择。
01
国内外产业现状
全球绿氢和绿色甲醇产业发展迅速。根据《氢能洞察2023》统计,截至2023年底,全球已规划超过305 GW的电解产能,预计年产清洁氢4.50×107t。中国作为全球绿氢产业的重要参与者,据香橙会氢能数据库统计,截至2023年底,已规划超过6.42×106t/a的绿氢产能,项目主要集中在资源丰富的东北、西北、华北地区。在绿色甲醇领域,截至2024年10月,可再生甲醇项目储备增至3.05×107t/a。电子甲醇项目产能为1.80×107t/a,生物甲醇项目产能为1.25×107t/a。中国也积极布局低碳甲醇产业,据能景研究统计,截至2024年8月底,中国绿色低碳甲醇项目已累计超过90项,其中有66个项目披露了甲醇产能,合计产能超过2.40×107t/a,主要集中在东北三省和内蒙古地区。
绿氨作为绿电的消纳手段也受到了广泛关注。绿氨产业潜力巨大,截至2023年9月,全球范围内已有超过60个绿氨项目布局,规划年产能超过3.50×107t。全球电子氨生产项目呈现出明显的区域聚集特征,主要集中在资源丰富且具备可再生能源优势的地区,如中东、非洲、澳大利亚、智利和美国。中国由于资源禀赋优越且邻近庞大市场,成为小型电子氨项目的集聚地。据能景研究统计,截至2024年9月末,国内规划的绿氨项目约有84项,其中有64个项目披露了绿氨产能,总产能累计约达1.429×107t/a。我国的绿氨生产项目主要布局在西北地区,充分利用了该地区的丰富风能和太阳能资源。
02
技术发展现状及趋势
2.1
绿色甲醇合成技术
2.1.1 生物质制甲醇
生物质制甲醇作为一种可再生和可持续的燃料和化工原料,因其原料来源广泛、生产工艺相对成熟、产品用途多样等优点,备受关注。目前,生物质制甲醇主要有生物质气化-合成气路线和生物质发酵-甲烷路线两种生产途径。生物质气化-合成气路线是将生物质气化成由一氧化碳、氢气和二氧化碳组成的合成气,然后利用催化剂将合成气转化为甲醇。生物质气化技术以及生物质原料的规模化和稳定供应是制约生物质制甲醇项目大规模产业化的关键,其中生物质原料的供应尤为重要。生物质发酵-甲烷路线是利用微生物将生物质厌氧发酵产生沼气,通过甲烷转化成氢气与一氧化碳合成甲醇,或将其中的二氧化碳分离,加氢重整,也可合成生物甲醇。高效稳定的厌氧发酵技术是关键,主要挑战为厌氧发酵过程中产生的多种产物会影响甲醇的产量和质量。尽管存在技术方面的挑战,但生物质制甲醇生产仍具有广阔的应用前景和巨大的发展潜力。随着生物质气化和生物质发酵等关键技术的不断进步,以及生物质资源的合理利用,生物质制甲醇有望实现规模化生产,为能源转型和可持续发展作出重要贡献。
2.1.2 绿电制甲醇
绿电制甲醇以二氧化碳为原料,主要有CO2加氢制甲醇和CO2电催化还原制甲醇两种技术路线。其中,CO2加氢制甲醇技术成熟度高,更接近大规模工业化应用。
(1)CO2加氢制甲醇
CO2加氢制甲醇兼具减碳和资源利用的双重优势,但目前仍面临甲醇收率较低、能耗较高等挑战,这是因为该反应受限于热力学和动力学因素。为提高甲醇产率,亟须开发高效催化剂,以在降低能耗的同时提高反应速率。目前,Cu基催化剂是研究的热点,但其他催化剂如金属氧化物催化剂和贵金属催化剂也受到较多关注。其中,李灿团队建成的全球首套千吨级规模“液态阳光”示范项目,将太阳能转化为可存储的液体燃料甲醇,该项目具有较高的甲醇选择性和纯度。冰岛Carbon Recycling International公司是CO2转甲醇技术的全球领军企业,拥有超过2.0×105t/a的产能。
除了CO2直接加氢制甲醇工艺外,还有另一种工艺路线是先通过逆水煤气变换(RWGS)将CO2转化为合成气,然后再合成甲醇。与直接加氢工艺相比,两步工艺的甲醇产率通常更高,因为RWGS反应可以原位去除水,促进甲醇合成反应的平衡向产物方向移动。然而,两步工艺也存在一些缺点:RWGS反应需要较高的反应温度(>800℃),能耗更高;两步工艺需要两种不同的催化剂和分离式反应器,这使得工艺流程更加复杂,增加了设备投资和操作难度。Sunfire公司提出的共电解技术将高温电解(固体氧化物电解池,也称为SOEC)与RWGS相结合,从3段工艺发展到2段工艺,一步直接将水和CO2流转化为合成气,这种配置具有更高的能源效率。
(2)CO2电催化还原制甲醇
将CO2电解还原为甲醇是一种很有前途的技术,然而该技术仍面临一些亟待解决的问题:①活性不足,CO2转化能垒较高,需要较高的电势才能驱动反应进行;②选择性不高,除了生成甲醇之外,CO2电解还原过程中还会发生析氢反应(HER)和CO解吸等副反应;③稳定性差,催化剂在CO2电解还原过程中容易失活,使用寿命短,需要开发更稳定的催化剂。商业可行的电化学CO2还原(CO2RR)催化剂需要具备以下两个关键指标:高法拉第效率(FE,大于90%)和高电流密度(大于200mA/cm2)。目前,现有的催化剂均未达到商业化要求,需要开发更有效的催化剂材料,以及设计高效的气体扩散电极和改性气液固界面。
生物质制甲醇是一项具有经济潜力的技术,但原料获取的困难限制了其大规模应用。目前,由于绿色甲醇市场需求有限,且生物质制甲醇的规模化门槛相对较低,使得这种生产方式成为一种可行的选择。生物质原料价值较低,运输成本占比较高,因此需要合理规划甲醇项目规模,确保在经济运输范围内获得充足的原料。展望未来,随着风电和光伏技术的不断进步,绿色电力成本有望持续下降。届时,可以利用绿色电力生产绿色氢气,并与生物质碳资源相结合,既能保障甲醇产量,又能实现更好的经济效益。以生物质气化所得合成气为原料,耦合风、光电解水制绿氢,并增加CO2和绿氢合成甲醇单元,或将成为实现绿色甲醇产能最大化的主流方案。
2.2
绿氨合成技术
2.2.1 绿氢-哈伯法
绿氢-哈伯法是合成绿氨的主要方法之一,以可再生能源(如风能、太阳能等)电解水制取绿氢,再以绿氢和空气中的氮气为原料,通过催化合成氨。从合成原理和技术路线来看,绿氨合成与传统氨合成在工艺流程、关键设备以及设计与操作指标上并无显著差异。尽管国际上各公司采用的具体工艺方法不尽相同,但基本生产流程相近。目前国内广泛应用的合成氨工艺大多引进自国外,如Kellogg、Topsoe、Casale、Braun、ICIAMV、ICILCA、KBR KAAP等公司的技术。
绿氨合成技术的核心在于绿氢制备和氨合成两个环节。其中,绿氢制备的成本占总成本的80%~90%,是影响绿氨价格的关键因素。由于不同地区可再生能源资源的丰富程度不同,导致绿氢制取成本存在较大差异。此外,传统哈伯法合成氨需要在高温高压条件下进行,能耗较高,也是制约绿氨成本的关键因素之一。合成氨生产目前存在高耗氢、高能耗的问题。因此,推动绿氨产业发展的主要途径为降低绿氢成本和开发低能耗合成氨技术。
2.2.2 电化学法
鉴于哈伯法能耗较大,开发温和条件下高效、环保合成氨的新方法已成为近年来的研究热点。其中,以可再生能源驱动的电化学合成氨备受关注。目前,学术界对以下几种电化学合成氨路径进行了深入研究。
(1)电催化氮还原合成氨
电催化氮气还原合成氨(E-NRR)是利用电化学的方法,通过电催化剂将惰性氮气分子还原为氨气的技术。电催化氮气直接转化合成氨技术具有原料绿色环保、工艺流程简单等优点,但目前仍处于实验室研发阶段,主要受限于以下3个方面:氮气可溶解性极低、常温下反应速率缓慢以及析氢竞争反应。为实现E-NRR技术的产业化应用,亟须突破上述瓶颈,提高产氨速率、降低能耗和提高法拉第效率。此外,电催化合成氨技术在稳定性方面存在不足,百小时左右的测试时间难以满足工业应用需求,亟须研发高稳定性的催化剂和技术,以提高氮气利用率、加快反应速率并抑制副反应。
(2)锂介导氮还原合成氨
锂介导氮还原合成氨(Li-NRR)是利用电化学的方法,通过锂作为媒介,将氮气还原生成氨气的技术。锂介导氮还原合成氨是合成氨最有前途的电化学方法之一,但其在非水体系中的反应机理尚不完全清楚。研究人员提出了耦合动力学输运模型来阐释Li-NRR体系中的主要反应规律。提高Li-NRR的催化活性和稳定性是实现其工业应用的关键。研究人员正在开发各种策略来改善Li-NRR性能,包括电位循环策略、添加氧气助剂、增加电极表面积、使用气体扩散电极和使用离子液体电解质等。Li-NRR有望实现大规模应用,因为它能够产生安培级的NH3生产电流,有望在不久的将来与商用电解系统相媲美。
(3)电催化硝酸盐还原
电催化硝酸盐还原(NtrRR)是利用电化学方法,在催化剂的作用下,将硝酸盐(NO3-)还原为氨气的技术。电催化硝酸盐还原是一种将硝酸盐转化为氨的有潜力的方法。然而,NtrRR过程涉及多电子-质子转移和复杂的中间体演化,导致反应选择性不高,制约其发展。催化剂是影响NtrRR效率和选择性的关键因素,研究人员开发了多种策略来提高催化剂性能,包括晶面工程、合金化和构筑单原子位点等。
(4)电催化NOx还原合成氨
电催化NOx还原合成氨(NOxRR)是利用电化学手段,在催化剂作用下,将氮氧化物还原为氨气的技术。电催化NOx还原反应是一种将NOx转化为氨的很有前途的方法。与传统的哈伯法相比,NOxRR具有更环保和原料来源更广泛的优点。铜催化剂被证实为高效的NOxRR催化剂。在泡沫铜催化剂上,在 -0.9V电位下,氨的产率可以达到517.1mmol/(cm2·h),法拉第效率(FE)为93.5%。
现阶段绿氢-哈伯法,凭借其技术成熟和成本可控等优势,将成为近期大规模生产绿氨的主导技术路线。虽然电化学法制氨的技术仍处于研究开发阶段,但其潜力巨大,有望成为未来绿氨生产的主流方式。
03
船用替代燃料
欧盟为实现2050年气候中和目标,正积极推动航运业的绿色转型。欧盟通过一系列政策,如《绿色新政》和“Fit for 55”一揽子气候政策,对航运业提出了严苛的减排要求。其中,欧盟排放交易体系(EU ETS)和海运燃料条例(FuelEU Maritime)是两项关键政策。EU ETS要求航运公司从2024年起为其碳排放购买配额,2026年起全额付费,碳价约为60EUR/t CO2。FuelEU Maritime则强制要求船舶燃料温室气体排放强度逐步降低,并从2034年起强制使用一定比例的非生物来源可再生燃料。此外,欧盟成员国还通过减税、补贴等政策推动绿色燃料的应用。荷兰和德国等国通过税收优惠、补贴等政策鼓励企业生产和使用绿色甲醇,并对减排量给予额外奖励。欧盟《地平线欧洲战略计划》为绿色甲醇相关研究提供了大量资金支持,涵盖生产工艺优化、成本降低等多个方面。欧盟还拨款950多亿欧元支持绿色技术和可再生能源项目。随着全球对碳排放监管的日益收紧,以及各国政府为鼓励绿色发展而推出的税收优惠和补贴政策,绿色甲醇和绿氨的经济优势将逐渐凸显,这将加速航运业的低碳化进程。
国际海事组织(IMO)为实现2050年前后航运业净零排放,设定了雄心勃勃的目标。IMO预计,到2030年,至少5%,力争10%的船舶燃料将实现零碳或低碳来源。根据5000t以上船舶数量和燃料消耗量估算,2030年全球对绿色甲醇和绿氨的总需求量可能达到(2~4)×107t。据中国船级社预测,绿色甲醇需求在2030—2040年间将快速增长,预计2040年达到(3.5~4)×108t;而绿氨需求在2040年后将快速增长,预计2050年达到3.3×108t。
3.1
绿色甲醇船用燃料
绿色甲醇作为一种低碳燃料,其液态体积热值约为14.9MJ/L,具备储运便利、燃烧性能优异等多项优势。此外,仅需对现有加注设施进行简单改造,即可实现绿色甲醇的供应。尽管绿色甲醇对部分船舶材料具有一定腐蚀性,但其出色的生物降解性和水溶性使其对环境和人体危害较小。研究表明,绿色甲醇对海洋生物的毒性远低于传统燃料,分别仅为汽油和柴油的万分之五和千分之四。绿色甲醇作为一种低碳燃料,在燃烧过程中虽然会释放二氧化碳,但其全生命周期内的碳排放量明显低于传统船用燃料油。与传统燃料油相比,甲醇具有分子结构简单、含碳量低的特点,因此燃烧时排放的COx和CHx更少。与传统燃料油相比,甲醇由于其高含氧量和较低绝热火焰温度,在燃烧过程中产生的NOx更少。
船用甲醇发动机是推动甲醇燃料规模化应用的核心技术。在二冲程甲醇发动机领域,MAN Energy Solution的ME-LGI发动机已率先实现了商业化应用,并积累了丰富的运营经验。该发动机以甲醇为主要燃料,通过液态形式供应,并通过向燃料中注入一定比例的水来降低氮氧化物排放。目前,ME-LGI发动机已在多艘船舶上成功运行,累计运行时间超过12×104h,为甲醇燃料在船舶领域的推广应用提供了有力证明。四冲程甲醇发动机是各大发动机厂商的研发重点。Wartsila已成功将一艘轮渡改造为甲醇动力,并即将推出基于Wartsila 32平台的商用甲醇发动机。淄柴动力于2022年成功研制出四冲程Z6170甲醇发动机,该发动机采用甲醇-柴油二元燃烧技术,甲醇替代率可达40%左右。船用甲醇发动机技术发展迅速,随着甲醇动力船舶的推广,实船数据将推动技术革新,未来市场将提供更多定制化解决方案。
全球绿色甲醇加注网络日益完善,目前已有逾百个港口具备供应能力。根据可替代燃料洞察平台最新数据显示,2023年全球替代燃料动力船舶订单大幅增长8%,其中绿色甲醇船舶订单更是呈现井喷之势,较上一年增长近4倍,达到138艘。这一趋势表明,绿色甲醇已成为航运业脱碳的首选燃料。
3.2
绿氨船用燃料
绿氨作为一种零碳燃料,其液态体积热值约为12.7MJ/L。尽管燃烧特性较差,火灾风险低,但需要新建燃料加注设施。然而,氨的高毒性使其对船员健康、海洋环境和船舶设备构成严重威胁。氨燃料发动机不仅排放大量的氮氧化物(NOx),还可能产生温室气体N2O并导致氨气泄漏。除了二氧化碳排放外,氨在生产、运输和使用过程中对气候和环境的影响仍需深入研究。氨燃烧产生的活性氮排放可能完全抵消其减碳效益。因此,需开发高效的后处理技术、减少泄漏并建立严格的监测系统。
目前,全球已有3艘氨燃料动力船投入运营,另有26艘同类船舶正在建造中。澳大利亚Fortescue公司于2022年将一艘海洋工程船改装为全球首艘氨动力远洋船舶,目前正在进行海试。中国、日本等国也积极跟进,试点船舶建设进展迅速。日本邮船首艘试点拖轮已完成首次氨燃料加注,中国远洋海运公司的同类船舶当时预计于2025年初交付。氨燃料的广泛应用高度依赖发动机技术的突破。Wartsila已率先推出四冲程中速船用氨燃料发动机W25,功率覆盖1900~3100kW。中船集团紧随其后,当时预计将于2025年研制完成同类型发动机。而在二冲程低速机方面,曼恩能源和WinGD也当时计划于2025年初推出首台商用氨燃料发动机,为船舶脱碳提供更多选择。
3.3
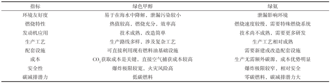
绿色甲醇与绿氨对比
从环境友好度来看,绿色甲醇更具优势。相较于绿氨,甲醇易于在海水中快速溶解并降解。一旦发生泄漏,甲醇对海洋环境的污染程度明显较低。
就燃烧特性而言,绿色甲醇的燃烧性能更为优越。如表1所示,从热值来看,甲醇的19.7MJ/kg略高于氨的18.6~18.8MJ/kg。辛烷值方面,甲醇虽不及氨,但其抗爆性能仍可满足要求。在火焰传播速度上,甲醇的0.43m/s显著高于氨的0.015m/s,这使得甲醇的燃烧更为稳定高效。综合考虑,绿色甲醇在燃烧性能方面表现更为出色。
表1 绿色甲醇和绿氨的燃烧特性对比

在发动机应用方面,甲醇发动机技术相对成熟,对现有燃油发动机的改造也更简单。而氨发动机由于氨气的特殊性质,在点火和燃烧方面存在技术难题,需要更多的研发投入。
从生产工艺来看,绿氨的生产工艺相对成熟。利用绿氢替代传统化石燃料即可实现氨的绿色生产。相比之下,绿色甲醇的生产路线更为多样,且涉及生物质转化、二氧化碳捕集等复杂工艺。因此,从技术成熟度来看,绿氨生产具备一定的优势。
从配套设施来看,绿色甲醇可直接利用现有燃料油基础设施,而绿氨则需新建或改造配套设施。甲醇的储存和加注技术成熟,绿氨则需要额外的液化和加压设备。不过,绿氨的物性与液化石油气相似,借鉴成熟的液化石油气(LPG)储运技术,有望解决这一问题。
从成本来看,CO2的获取是绿色甲醇生产成本的关键。直接空气捕获技术虽然不受地理限制,但目前成本较高。相比之下,氨的生产无需额外碳源,成本优势明显。二氧化碳原料成本是影响低碳燃料成本的重要因素。当绿色甲醇的碳源来自高浓度二氧化碳时,其成本与绿氨相近;但若直接从空气捕获CO2,则绿色甲醇的成本将显著高于绿氨。
安全性方面,甲醇具有宽广的爆炸极限,极易发生燃烧和爆炸,而氨的爆炸极限较窄,相对安全。
碳减排潜力方面,甲醇作为低碳燃料,而氨作为零碳燃料,其优势明显。
绿色甲醇和绿氨作为航运燃料的竞争格局日益清晰(表2)。前者在环境友好性、燃烧特性和配套设施方面表现更为突出,而后者在生产工艺和成本方面具有一定的竞争力。随着绿氢技术的不断进步,两种燃料的生产成本都将进一步降低,为航运业的绿色转型提供更多选择。
表2 绿色甲醇和绿氨作为船用燃料的比较

3.4
绿色甲醇与绿氨产业布局建议
3.4.1 绿色甲醇产业布局
生物质气化是生物甲醇生产的关键一环,然而现有的气化技术仍面临诸多挑战,如原料适应性差、产气效率低、焦油难以处理等,导致合成气质量不稳定,阻碍了生物甲醇产业的发展。此外,生物质原料的收储运也存在诸多限制,如收运范围狭窄、易受季节气候影响等,亟须建立完善的生物质收储运体系。
为了解决可再生能源波动、氢能消纳和碳减排等问题,绿氢与碳捕集、利用与封存(CCUS)相结合的绿色甲醇制备路线成为新的发展方向。相关企业可加大对二氧化碳长距离输送管道的建设,积极推动CCUS和电解水制氢技术的发展,以降低生产成本。同时,在生物质和风、光资源丰富的东北地区,可考虑将生物质气化与绿氢制备相结合,生产绿色甲醇。此外,建设甲醇运输管道,并与航运集团合作,布局港口甲醇燃料加注业务,将有助于打造全产业链示范工程,推动绿色航运发展。
3.4.2 绿氨产业布局
绿氨在交通和电力领域的应用前景广阔,特别是作为远洋船舶动力燃料和掺入发电的原料。实现氨能大规模应用的关键在于突破氨燃料发动机和氨燃料电池技术。鉴于工业、发电和交通等领域对这些技术的迫切需求,我国应加大科技攻关力度,完善相关体制机制和标准建设。
将可再生能源、氢能和氨能紧密结合,是一条有效实现零碳循环的路径。以氨为储能或储氢载体,大力发展“清洁高效合成氨、经济安全氨能储运、无碳高效氨氢利用”的技术路线,是未来发展的重点。相关企业可以重点关注先进的低温低压合成氨技术,并深入研究间歇性可再生能源制氢与低温低压合成氨系统的动态匹配和优化设计。
基于“宜电则电,宜氨则氨”的理念,相关企业可以在风、光资源丰富的西北煤电大省,如新疆、内蒙古、甘肃、山西等地,推广绿氢合成氨项目,助力西北地区煤电机组绿氨掺烧示范。生产的绿氨可以通过管道和铁路等方式输送至东部、中部地区,从而实现我国能源格局从“运煤”向“运氨”的转变。考虑到氨作为船运燃料加注技术的成熟度,能源公司和航运集团应率先行动,提前布局港口氨燃料加注业务,打造全产业链示范工程。
04
结语
(1)甲醇成为现阶段备受青睐的替代燃料。甲醇燃料在技术成熟度、安全性、规范标准等方面具有优势,不存在明显短板。甲醇在常温常压下为液体,储存运输方便,发动机技术成熟,现有燃油设施经改造即可使用。因此甲醇动力船投资成本和营运操作难度低,有利于推广应用。然而甲醇可扩展性的一个主要问题是如何获得廉价和可再生的碳源来生产电子甲醇。在这方面,可通过二氧化碳捕集技术从碳密集型工业中获取二氧化碳。另一种方法是通过直接空气捕获(DAC)获取碳。然而,与其他碳捕获方法相比,DAC需要大量能源来固碳,成本较高,这可能会成为制约绿色甲醇船用燃料长期发展的瓶颈。
(2)氨燃料助力航运业实现中长期减排目标。氨燃烧不产生二氧化碳,符合航运业终极减排需求。绿氨生产技术成熟,可再生能源和绿氢产业发展壮大为绿氨大规模生产提供了条件。更重要的是可再生电力、绿氢和氮气等绿氨原料获取稳定可靠。然而,现阶段氨燃料在航运业应用面临一些挑战,例如氨燃料配套动力装置技术不成熟。尽管面临挑战,氨燃料在航运业脱碳领域前景广阔。预计随着相关技术、产品和标准的不断完善,将会有越来越多的船舶选择氨燃料,助力航运业实现中长期减排目标。
(3)氢能产业正经历一场深刻变革,进入“氢2.0”新阶段。绿色甲醇、绿氨等“泛氢”能源作为新兴领域,展现出广阔前景。为抓住这一机遇,我国应充分利用西部、北部、东北地区丰富的风、光资源,打造“绿电-绿氢-绿醇/绿氨”一体化产业链,抢占绿色甲醇、绿氨产业发展先机。具体建议如下:①强化科技创新,突破技术瓶颈,聚焦生物质气化、电化学氨合成等核心技术,加快CO2RR催化剂、二氧化碳加氢制甲醇Cu基催化剂等关键材料研发,降低成本,提升效率;②加快示范工程建设,带动产业化发展,联合上下游企业,共同建设绿色甲醇绿氨生产、储运、应用等全产业链示范项目;③完善绿色产品标准体系,促进产业规范化发展,积极参与绿色甲醇绿氨相关标准制定,建立绿色产品认证体系,推动产业高质量发展。通过以上举措,我国有望在全球绿色甲醇、绿氨产业中占据领先地位,构建绿色低碳能源新格局,为实现“碳中和”目标作出积极贡献。
作者简介

第一作者及通信作者:刘迪,博士,研究方向为氢能、绿色燃料等。